기사 목록
-
제넨셀, 천연물 대상포진 치료제 임상 1상 승인
-
크리스탈, '아셀렉스' 업그레이드 프로젝트 본격화
유료 -
김상범 이수그룹 회장, '연봉 1원' 이수앱지스 대표이사 선임
-
파미셀, 항암효과↑ ‘차세대 DC백신’ 개발.."올해 IND 신청"
유료 -
신생 바이오벤처 '비씨켐' 국내 첫 요즈마펀드 투자 유치
-
GC녹십자셀, 日 세포치료제 기업 '림포텍' 인수
-
하버드암센터에서 기술도입한 '보로노이', 어떤 회사?
유료 -
테라젠이텍스 "마이23 헬스케어와 손잡고 DTC 확산"
-
유유제약, 안구건조증 펩타이드 신약 1상 승인
-
디앤디파마텍 200억 유치..美서 퇴행성뇌질환 신약 개발
-
노보믹스 "위암 수술후 예후·항암제 적합성 예측법 개발"
-
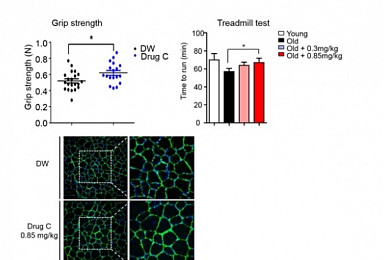
약물 재창출로 '노인성 근감소증 치료제' 후보물질 발굴
-
제넥신 면역항암제 '하이루킨', 삼성바이오 생산
-
바이넥스, 페프로민바이오 전략적 투자.."CAR-T 진출"
-
JW중외, 피하주사 A형 혈우병치료제 희귀의약품 지정